济南品茶spa论坛入口,上海外卖品茶工作室51一品茶楼论坛 ,滁州龙凤茶楼论坛地址,楼凤阁栖凤楼论坛春风阁(全国信息)
您好!柳州职业技术大学 汽车工程学院欢迎您 !
设为首页
加入收藏
站群导航
学校主站
党委办公室(行政办公室)、党委统战部
纪委办公室(监察室、党委巡察办公室)
党委组织部
党委宣传部
党委教师工作部(人事处)
党委学生工作部(学生工作处)
党委武装部(保卫处)
发展规划与质量管理处
教务处
校企合作处
招生就业处
后勤基建处
财务处
国际交流处(港澳台事务办公室)
国有资产管理处
审计处
工会(离退休工作处)
团委
继续教育学院
网络与信息技术中心
图书馆
柳州螺蛳粉产业学院
马克思主义学院
汽车工程学院
电子信息工程学院
环境与食品工程学院
财经与物流管理学院
贸易与旅游管理学院
艺术学院
通识教育学院
教师发展中心
校友网
就业服务网
柳州职业技术学院技能大赛
大学生心理健康教育与咨询中心
成果奖申报网之卓越绩效
成果奖申报网之技术骨干
柳州市柳职院检验检测有限责任公司
双高院校建设专题
×
搜索过于频繁,请输入验证码
确定
网站首页
学院简介
新闻公告
专业介绍
国际交流
招生就业
招生信息
招聘信息
就业政策
党团建设
党支部建设
团支部建设
学生工作
学生园地
下载中心
实训室建设
通知通告
您的位置:
首页
>
招生就业
>
招生信息
>
详细内容
招生信息
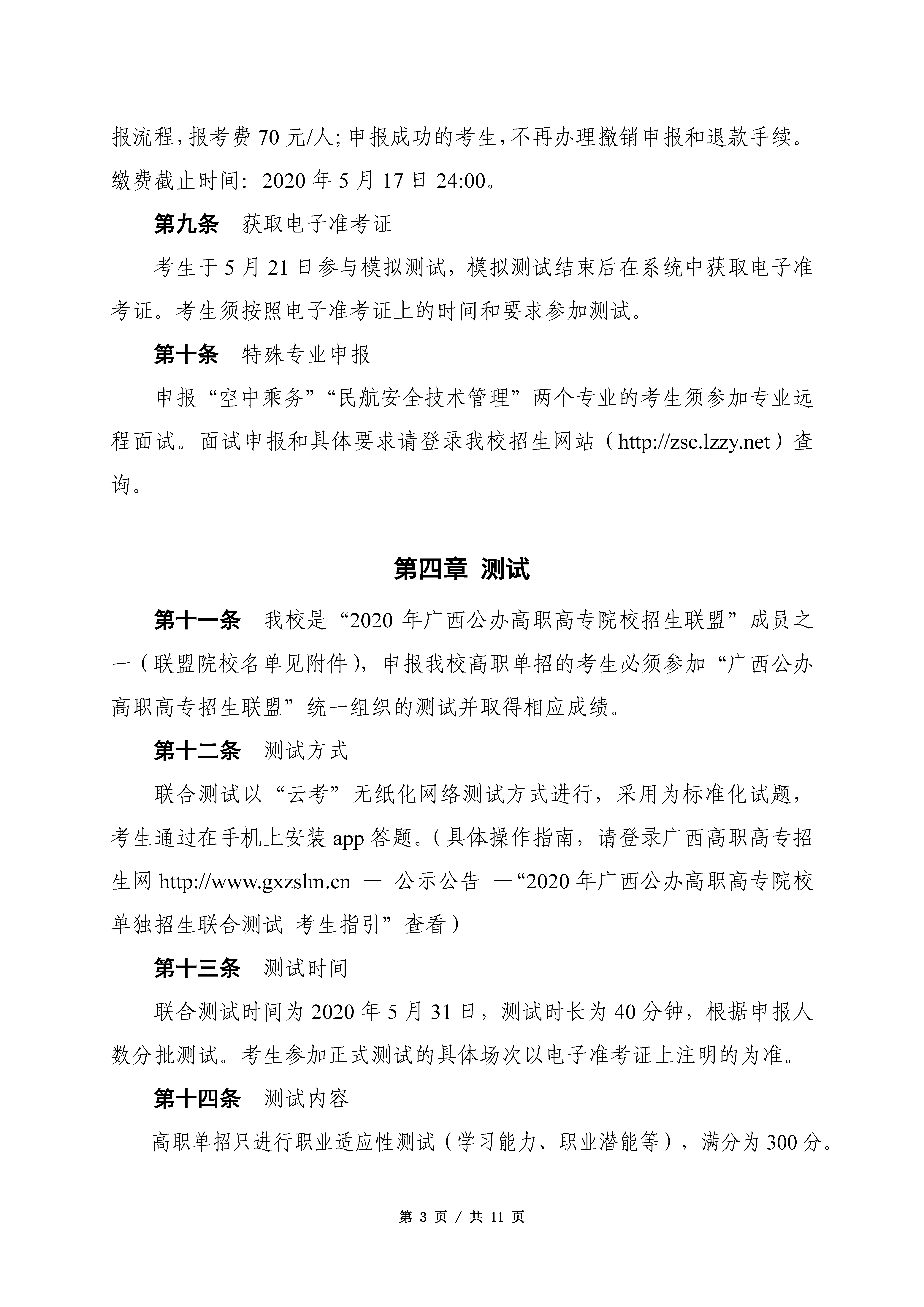
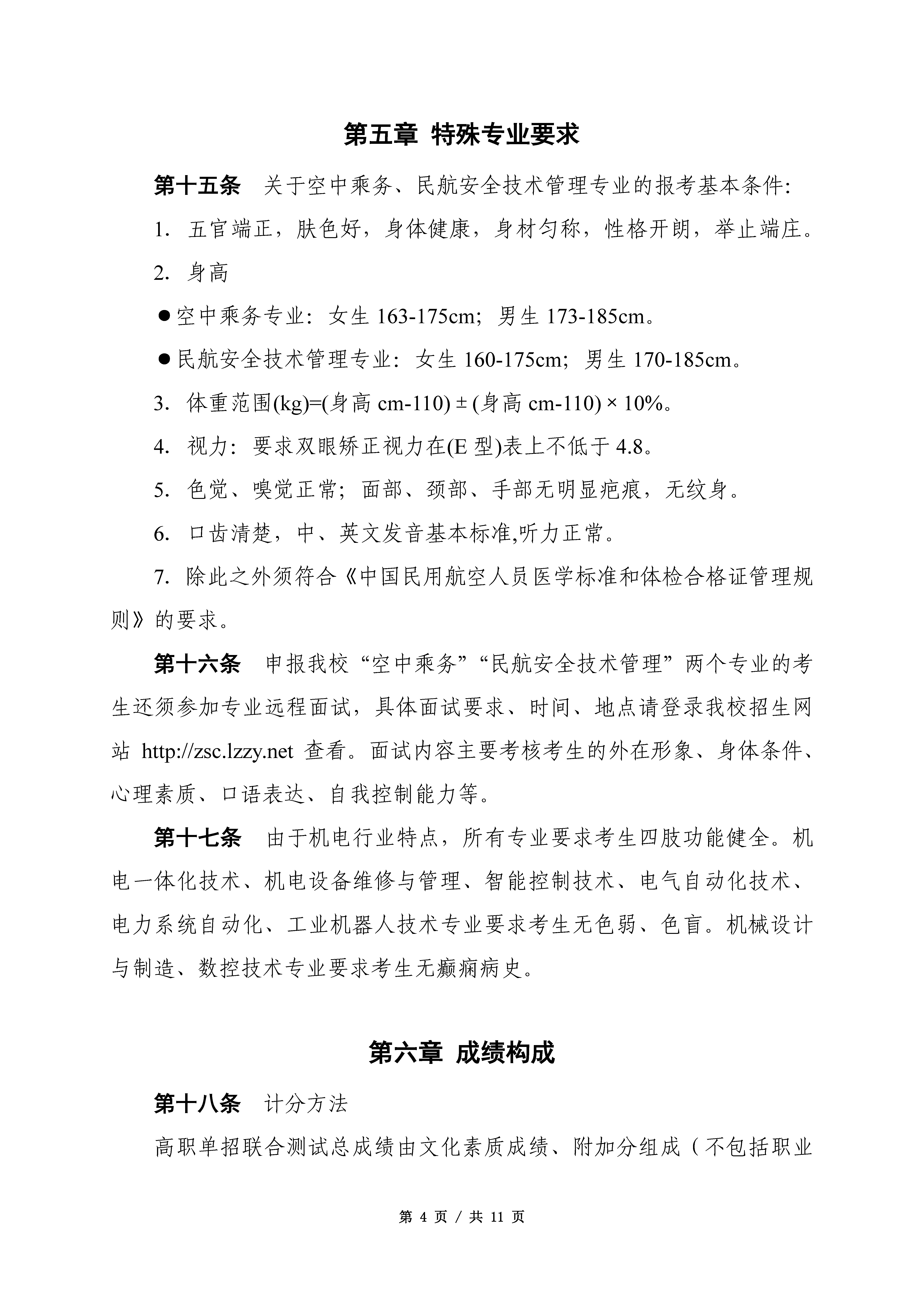
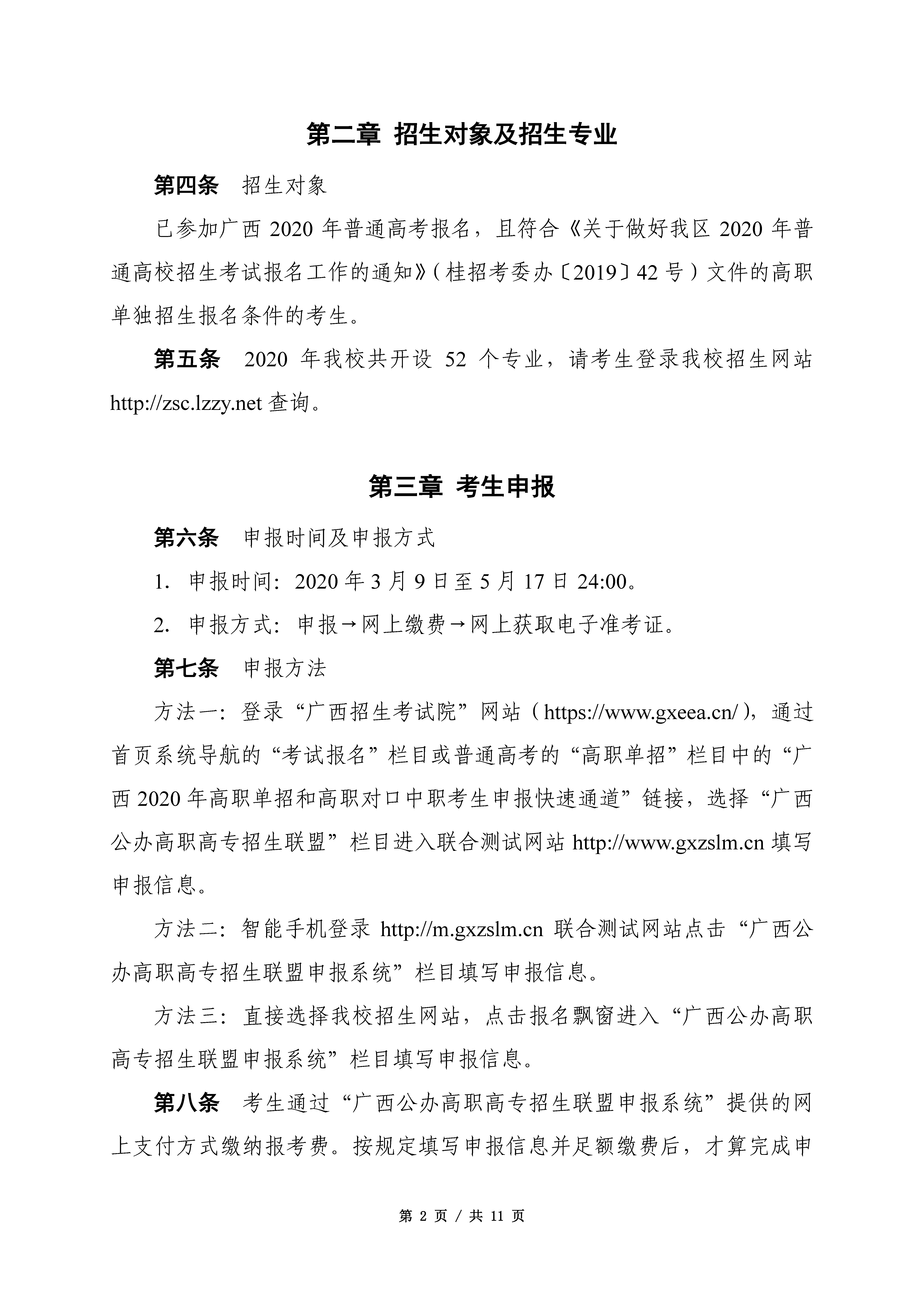
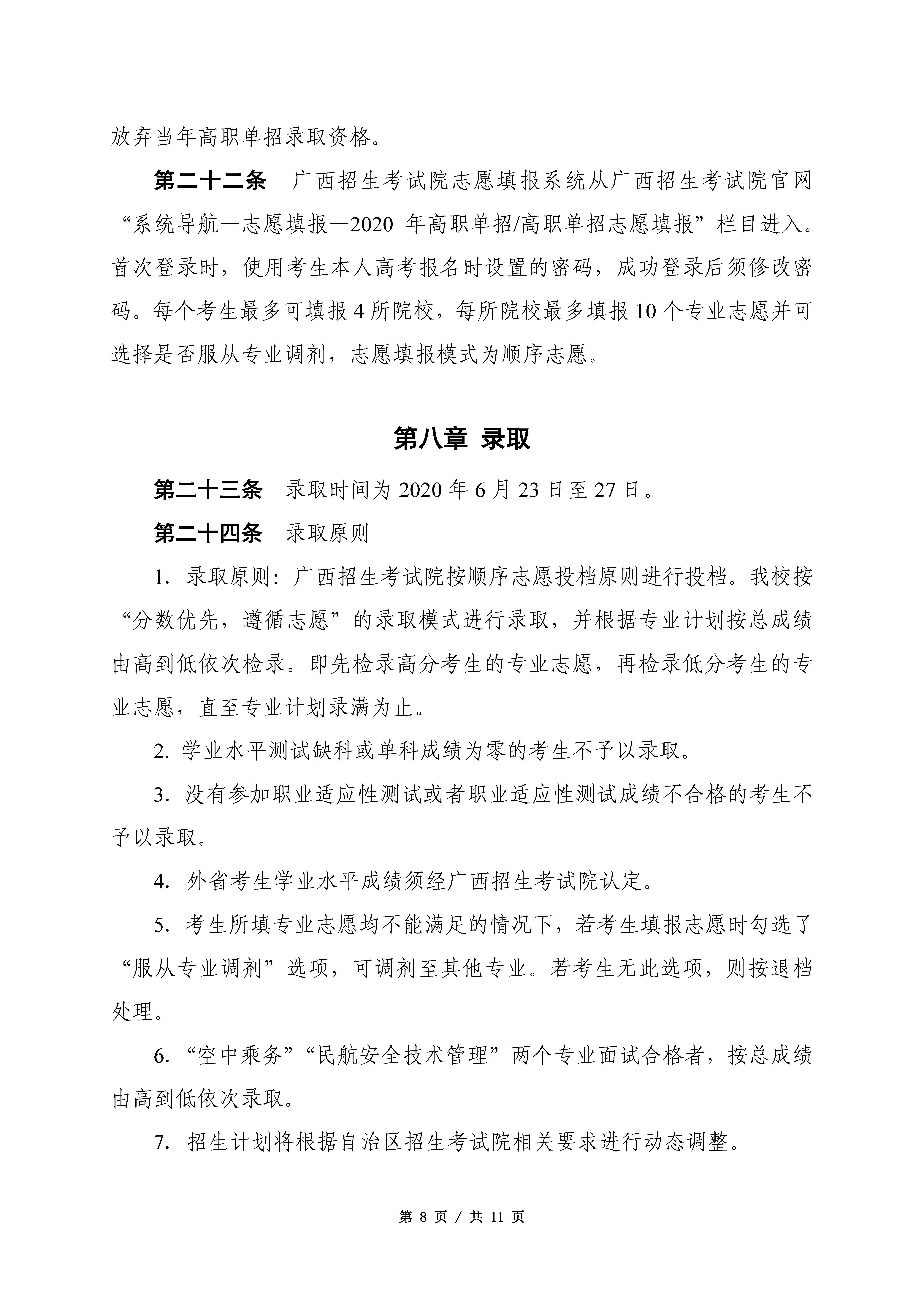
柳州职业技术学院2020年高职单招简章
来源:
发布时间:2020-05-05 18:50:06
浏览次数:
次
【字体:
小
大
】
终审:汽车学院
分享到:
【打印正文】
×
用户登录
登 录
账号密码登录
成功登录后,
关闭浏览器前
24小时内
7天内
一个月内
始终
保持登录状态
忘记密码?
用户登录