济南品茶spa论坛入口,上海外卖品茶工作室51一品茶楼论坛 ,滁州龙凤茶楼论坛地址,楼凤阁栖凤楼论坛春风阁(全国信息)

综合新闻

您的位置: 首页 >新闻中心>新闻网>综合新闻>详细内容

财经与物流管理学院精细化管理改革探索之二:“三位一体”课堂教学质量监控的实践

来源: 作者: 编审: 发布时间:2018-05-11 浏览次数: 【字体:
分享到:

        新闻网消息(文、/财经与物流管理学院  凌世寿  )为了把学校第三次党代会提出的“质量强校、特色兴校、文化厚?!钡陌煅Ю砟盥涞绞荡?,财经与物流管理学院领导班子认识到提高教学质量,必须立足本院实际,充分发挥教师、管理人员(教学管理人员及辅导员)和学生在教学质量监控中的积极性, 围绕“教风、管风、学风”建设,构建了“日常巡查、重点抽查、分析优化”三位一体的内部教学质量监控体系,经过两年的实践与完善,该院教、管、学良性互动,呈现出教学质量、管理质量和学习质量相互支撑、同步提高的格局,形成了提高教学质量全员参与、人人有责的良好氛围。

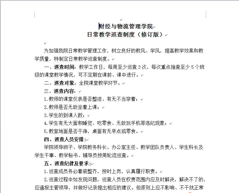
日常巡查:是指每周由该院教学管理人员、辅导员对日??翁媒萄榭鼋新盅?,巡查内容包括教师的课堂表现、教室的卫生监管状况等教师项;同时把“学风、班风”建设结合起来,提出每班班级到课率必须达到95%、违纪率不能超过5%的建设目标,否则为不合格。该院从2017年起,通过制定《财经与物流管理学院日常教学巡查制度》(见图1),坚持每周轮巡,记录和分析相关数据,并在CRP、班级群、辅导员办公室公告栏进行通报(见图2),让教师和学生班级及时了解自己本周课堂相关情况,并针对存在问题,由任课教师、辅导员和学生干部多方联动进行整改。

重点抽查:是指对教师的教案进行重点抽查及课堂教学质量情况进行问卷调查。在教案抽查方面,该院制定了《财经与物流管理学院教师教案检查制度》,规定对教师的教案实行定期抽查和不定期检查,按一定的评审指标评出“好、一般、较差”三个等级,并予以公布(见图3)。对被评为“较差”等级的教案,将会通过找老师谈话、辅导等方式,促进教师提高备课质量。在问卷调查方面,每学期末,该院按照每个教学团队教师数量50%的比例、向学生发放问卷的形式抽查课堂教学质量情况,并根据调查结果进行分析统计和排名(见图4)。

分析优化:是指每学期结束前,该院根据上述日常巡查、重点抽查和问卷调查的执行情况和数据进行汇总分析,并在全院教职工会议上进行通报,表扬好的教师、批评差的现象,分析存在问题并提出改进措施,下一学期进行过程优化,以推动该项工作的持续改进。

总之,该院通过 “三位一体”课堂教学质量监控体系的运行,取得可喜效果。第一通过日常巡查,教师更加注重自己的教学行为规范,管理人员更加深入到课堂了解和掌握课堂教学情况,学生更加注重课堂纪律和课堂行为,有力地促进了教风、管风、学风的转变;第二通过重点抽查,促进教师认真备好课,不仅注重课堂教学行为,不断钻研教学方法和教学艺术,提高课堂教学效果;第三通过分析优化,进一步优化课堂教学质量管理制度,推动课堂教学质量管理工作持续改进。财经与物流管理学院通过两年“三位一体”课堂教学质量监控的实践,教学质量取得了较好成效,教师、管理人员、学生都自觉参与到教学质量管理的过程中来,课堂教风、学风不断改善,课堂教学质量不断提高,形成了人人重视课堂教学管理的良好局面。

201805111312128545.png

图1.学院日常教学巡查制度

201805111313086667.png

图2.学院教学巡查公告

201805111313477953.jpg

图3.学院教案检查记录表

201805111314404649.png

图4.学院课堂教学质量问卷调查分析


×

用户登录